Founded in 1822, the Clay County Sheriff's Office is dedicated to protecting the people of Clay County and the cities within. Sheriff Will Akin was elected in November 2020 and took over the office in January 2021. He set the office's new mission statement:
Embrace Change…Create Value…Inspire Others…
Change is a necessity, and we do all that we can to ensure our members are meeting the expectations of the community we serve.
Without value, without dependability, without producing overall benefit, what is our organization for? Value is the key to keeping our organization looking forward, focusing on the good we can serve to the community. We value our county, we value our staff, and we value a safe place for our residents.
Inspiration keeps our members motivated, striving to do the absolute best and most honest work they can. Inspiring others around us fosters an empowered community, and that is the most valuable change we can offer.
Our Vision Statement:
Bringing Sheriff's Office and Community together while serving with integrity and transparency.
Our Guiding Values:
Responsibility, Accountability, Courage, Honesty, Integrity and Service
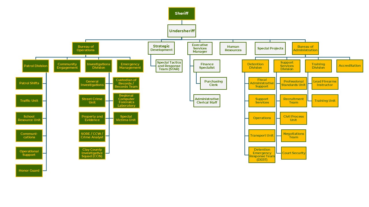
Organization
The Clay County Sheriff's Office is composed of nine divisions, each led by a commander or director: Patrol, Investigations, Community Services, Professional Standards, Administrative, Detention, Emergency Management, Human Resources, and our Law Enforcement Resource Center.
Click to view the organizational chart.
Command Staff

Sheriff Will Akin

Lieutenant Colonel Jeff Self
Undersheriff

Major Phil Coffer
Bureau of Administration

Major Jon Bazzano
Bureau of Operations

Major Rob Hays
Bureau of Operations

Captain Aimee Agderian
Special Projects

Captain Kevin Bennett
Patrol Division

Captain Paul Norris
Detention Division

Captain Chris Johnson
Investigations Division

Captain Bryan Sapp
Training Division

Captain John Teale
Support Services Division

Captain Steve Wilhelm
Strategic Development

Lieutenant Scott Archer
School Resource Unit

Lieutenant Larry Tarrant
Operations Support Unit

Lieutenant Neil Hessenflow
Patrol Unit

Lieutenant Tobenna Nwodika
Detention Support Services

Lieutenant Tracy Wade
Detention Operations

Anne Poelzl
Emergency Management Director

Sarah Boyd
Public Relations Manager

Amy Davis
Human Resources Manager

Mabel "Teal" McIntosh
Accreditation Manager

